当前位置:疾控中心 > 政务信息 > 工作动态
2021/11/16 11:49:19
11月15日0—24时,31个省(自治区、直辖市)和新疆生产建设兵团报告新增确诊病例22例,其中境外输入病例11例;本土病例11例(辽宁大连市;黑龙江黑河市;北京朝阳区;云南德宏州)。报告新增无症状感染者13例,其中境外输入11例,本土2例(均在云南德宏州)。
成都市无本土病例报告;辽宁大连市疫情得到控制,新增感染者下降明显;国内其他传播链报告感染者减少,多地已多日未报告新增,全国疫情形势基本缓解。为做好我市新冠肺炎疫情防控,特提示如下:
一、密切关注疫情动态、主动报告行程
14天内有市外旅居史的人员需密切关注途经各地新冠肺炎疫情动态及健康码状态,行程轨迹中出现涉疫地区或自已的健康码出现“红码、黄码”时,在来(返)乐后一定要在第一时间主动向社区或居(村)委会、单位、入住酒店报告,并遵守当地疫情管控措施,配合做好疫情防控措施。“红码人员”要做好个人防护,等待转运管理;“黄码人员”或收到短信提示您为“风险人群时空伴随人员”,应戴好口罩,立即到就近黄码指定核酸检测机构接受检测,途中请勿乘坐公共交通工具。
二、加强个人健康监测
14天内有省外和省内出现本土病例所在市旅居史的来(返)乐人员,建议主动进行一次核酸检测。
做好自身健康的第一责任人,如出现发热、干咳、乏力、咽痛、嗅(味)觉减退、腹泻等不适症状时,请勿自行购药治疗,应及时前往发热门诊就诊,就医途中全程做好个人防护,避免乘坐公共交通工具。请务必向医务人员如实报告个人接触史、旅居史和活动史。
三、持续强化个人防控意识
即将进入秋冬季节,北方地区室内活动增多、开窗通风减少,有利于疫情传播。建议近期不出省、少出市,非必要不去中高风险地区或有本土新冠病毒阳性检出者报告的地区,以及边境口岸城市。
做好自我防护,坚持勤洗手、多通风、常消毒、戴口罩、少聚集、保持1米以上社交距离等良好习惯。尽量选择户外活动,减少人群聚集、空间密闭、通风较差场所的停留时间。
四、减少各类聚集活动
近期尽量不参与各类聚会、聚餐、娱乐等活动,尤其是14天内有省外、市外旅行史的人员;倡导红事缓办、白事简办、宴席尽量不办。即将到来的彝族年,要做好返乡人员排查管控,尽量不组织聚集性活动。
商场、影院、歌城等公共场所要定期做好通风、消毒,进入人员需佩戴口罩、测温、扫码亮码。
五、做好疫苗接种
目前,全国接种新冠疫苗23.89亿剂次。我市现已启动18岁以上人群新冠疫苗加强针免费接种和3-11岁人群新冠疫苗免费接种,请符合接种条件人员尽早接种。
秋冬季还需注意流感、肺炎等呼吸道疾病的预防,请及时接种流感疫苗和肺炎疫苗,有效降低呼吸道疾病叠加的风险。
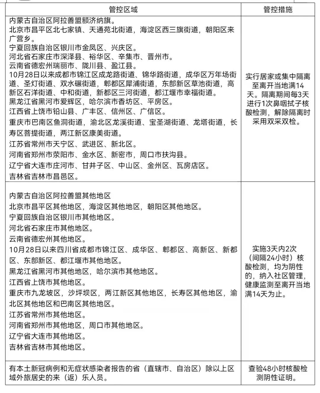
六、加强国内重点地区来(返)乐人员管理

全国中高风险地区
高风险地区(8个)
黑龙江省黑河市爱辉区鹿源春社区宏志小区(11月2日)
黑龙江省黑河市爱辉区热电社区阳光家园小区(11月9日)
黑龙江省黑河市爱辉区张地营子乡泡子沿村(11月5日)
河北省石家庄市深泽县河庄村(11月4日)
河北省辛集市小辛庄乡小章北宋片区(11月8日)
四川省成都市成华区理工东苑西区(11月9日)
辽宁省大连市庄河市新华街道小寺社区(11月13日)
辽宁省大连市庄河市昌盛街道张屯社区(11月14日)
中风险地区(88个)
宁夏(2个)
银川市金凤区森林半岛小区(10月23日)
银川市兴庆区太阳都市花园小区(10月23日)
北京(3个)
昌平区天通苑北街道天通北苑第二社区(11月2日)
昌平区北七家镇宏福苑社区(11月11日)
海淀区西三旗街道富力桃园C区(11月11日)
黑龙江(18个)
黑河市(17个)
黑河市爱辉区长海社区盛泰小区(10月30日)
黑河市爱辉区人保财险社区林业集资楼小区(10月30日)
黑河市爱辉区博文社区昌辉雅典城小区(10月30日)
黑河市爱辉区博文社区尚品佳苑小区(10月30日)
黑河市爱辉区长海社区中房76号楼小区(10月30日)
黑河市爱辉区金兰社区林业集资楼小区(11月2日)
黑河市爱辉区温馨社区北国明珠小区(11月2日)
黑河市爱辉区温馨社区欧雅河畔小区(11月2日)
黑河市爱辉区博文社区学府家园小区(11月2日)
黑河市爱辉区福龙社区益民二区(11月2日)
黑河市爱辉区长海社区鹏瑞新起点小区(11月2日)
黑河市爱辉区长海社区安居小区(11月2日)
黑河市爱辉区长海社区龙滨路交通A区(11月2日)
黑河市爱辉区金融社区华和小区(11月2日)
黑河市爱辉区联通社区金龙小区(11月2日)
黑河市爱辉区武庙屯社区中房90号楼(11月2日)
黑河市爱辉区瑷珲镇外四道沟村(11月2日)
哈尔滨市(1个)
哈尔滨市平房区金色嘉园小区二期(7号、8号、9号楼)(11月4日)
江西(3个)
上饶市铅(yán)山县葛仙山镇(11月1日)
上饶市信州区海德文景苑小区(11月4日)
上饶市信州区铁三社区金凤花园(11月8日)
河北(1个)
石家庄市深泽县西河村(11月4日)
重庆(3个)
渝北区宝圣湖街道石盘河社区金石大道398号重庆星充新能源科技有限公司办公区(11月3日)
重庆市渝北区黄龙路53号东原晴天见小区(11月3日)
重庆市长寿区菩提街道古镇社区西二支路88号中央公园小区一组团(11月3日)
江苏(3个)
常州市天宁区兰陵街道九洲新世界花苑君玺(11月3日)
常州市天宁区兰陵街道工人新村南(11月3日)
常州市武进区湖塘御城(11月3日)
河南(8个)
郑州市荥阳市贾峪镇滨湖社区(11月3日)
郑州市金水区未来路办事处银基王朝四期(11月4日)
周口市扶沟县南关社区(11月5日)
郑州市荥阳市贾峪镇文泽社区(11月6日)
郑州市荥阳市贾峪镇郭岗村(11月6日)
郑州市荥阳市贾峪镇楚村(11月6日)
郑州市荥阳市贾峪镇鹿村(11月6日)
郑州市新密市新华路办事处新惠街社区(11月7日)
四川(11个)
成都市锦江区首创娇子1号小区(11月3日)
成都市成华区华府沙河小区(11月3日)
成都市锦江区蓝光·凯丽香江小区(11月4日)
成都市郫都区犀浦天璟荟小区(11月5日)
成都市成华区兴元华盛二期(11月9日)
成都市郫都区西郡兰庭小区B区(11月7日)
成都东部新区草池街道金鸡村1社安顺街354号至裕民街14号(11月7日)
成都高新区石羊街道保利百合花园小区(11月7日)
成都高新区香榭国际三期小区(11月9日)
成都市新都区三合嘉苑小区(11月8日)
成都市都江堰市光明街27号、光明街29号、光明街65号(11月9号)
云南(5个)
德宏州瑞丽市麓川社区翡翠园南片区(11月3日)
德宏州瑞丽市勐卯镇姐东村委会大等贺村民小组(11月6日)
德宏州瑞丽市弄岛镇等秀村委会等秀村民小组(11月11日)
德宏州瑞丽市畹町镇国防街片区(东至和平街、南至民主街和环东路、西至正阳路、北至国防街)(11月11日)
德宏州盈江县那邦镇街道村委会(11月13日)
辽宁(31个)
大连市中山区葵英街道武昌社区武昌街184号楼(11月9日)
大连市甘井子区泉水街道龙园社区龙畔金泉五期K3区26号楼(11月9日)
大连市甘井子区南关岭街道姚兴社区姚家路32号楼(11月9日)
大连市甘井子区泉水街道滨河社区金地檀溪小区D3区8号楼(11月11日)
大连市甘井子区泉水街道滨河社区欧尚广场小区P5区9号楼(11月11日)
大连市甘井子区泉水街道怡佳社区阳光驿城小区P1区51号楼(11月13日)
大连市甘井子区南关街道绿园社区悦岭街1号楼(11月13日)
大连市瓦房店市新华街道阳春社区阳春路95号楼(11月14日)
大连市庄河市城关街道海洋村沙岗屯(11月5日)
大连市庄河市城关街道海洋村邵亮屯(11月7日)
大连市庄河市城关街道海洋村刘亮屯(11月9日)
大连市庄河市城关街道新兴社区新华路一段22号楼(11月9日)
大连市庄河市城关街道黄金社区新华小区(11月9日)
大连市庄河市城关街道水仙社区未来新家园小区(11月9日)
大连市庄河市城关街道水仙社区金岳福里小区(11月11日)
大连市庄河市城关街道财政社区昌盛街二段91号楼(11月11日)
大连市庄河市城关街道日新社区世纪百合小区(11月13日)
大连市庄河市城关街道明珠社区英伦河山一期小区(11月14日)
大连市庄河市兴达街道干沟社区下河沿屯(11月9日)
大连市庄河市兴达街道河西社区四组(11月14日)
大连市庄河市昌盛街道将军湖社区铭润福邸小区(11月9日)
大连市庄河市昌盛街道将军湖社区鑫兴紫郡小区(11月9日)
大连市庄河市昌盛街道将军湖社区状秀苑小区(11月11日)
大连市庄河市昌盛街道市场社区下八家屯(11月14日)
大连市庄河市长岭镇洪昌村庙下屯(11月11日)
大连市庄河市吴炉镇小房身村山咀屯(11月11日)
大连市庄河市黑岛镇山南头村宫西屯(11月11日)
大连市庄河市黑岛镇希望家园二期小区(11月11日)
大连市庄河市新华街道长征社区新华路二段64号楼(11月11日)
大连市庄河市新华街道公园社区西山湖畔小区(11月14日)
大连市庄河市新华街道赛屯社区新华路4段5号楼(11月14日)
其余均为低风险地区。
14天内部分本土病例
重点轨迹信息汇总
地点
10月29日23时-11月5日0时:成华区理工东苑西区小区
11月1日-3日:成都市武侯区武科西四路8号